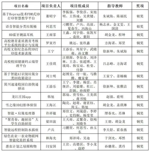
日前,第七届中国国际“互联网+”大学生创新创业大赛黑龙江省赛区总决赛圆满收官。经过激烈角逐,我校师生在大赛中斩获2银13铜,获奖数量再创历史新高,位居全省同类院校前列。

第七届中国国际“互联网+”大学生创新创业大赛黑龙江省赛区总决赛由黑龙江省教育厅主办,旨在全面落实习近平总书记给中国“互联网+”大学生创新创业大赛“青年红色筑梦之旅”大学生的重要回信精神,深入推进大众创业、万众创新,引领创新创业教育国际交流合作,加快培养创新创业人才,促进创新驱动创业、创业引领就业。
本届大赛自5月份启动以来,我校积极组织宣传,动员学生报名,持续开展了系列活动,通过学生自主报名、各学院和教研部重点推荐项目、大学生创新创业计划训练项目、大学生创新创业教研室推荐项目等渠道,共收到校内参赛项目532项,参赛学生2412人次。参赛师生积极通过交流研讨、重点项目培训等方式打磨项目,经过校级初赛、复赛、决赛等环节,最终推荐了优质项目参加省级赛事。
