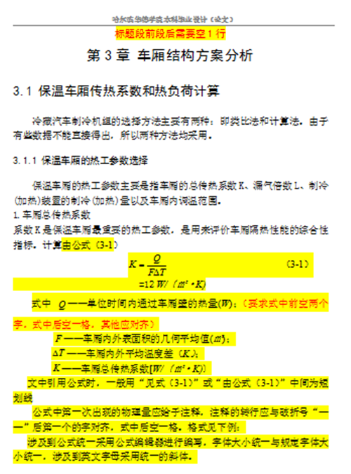
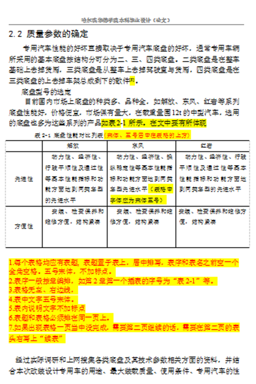
pg娱乐电子游戏官网入口
首页
学院快讯
焦点新闻
学院概况
学院简介
机构设置
学院领导
荣誉展示
师资队伍
师资介绍
教学名师
学科带头人
学科专业
机器人工程
智能制造工程
焊接技术与工程
机械设计制造及其自动化
电气工程及其自动化
自动化
机械电子工程
教学工作
教学管理
校企合作
国际合作
专家报告
学生工作
学生管理与服务
共青团工作
志愿团工作
党建工作
理论学习
党建动态
教学条件
智能制造与机器人实践中心
现代焊接技术训练中心
电气工程与自动化实践中心
现代工程训练及加工中心
出彩校友
产业学院
首页
学院快讯
焦点新闻
学院概况
学院简介
机构设置
学院领导
荣誉展示
师资队伍
师资介绍
教学名师
学科带头人
学科专业
机器人工程
智能制造工程
焊接技术与工程
机械设计制造及其自动化
电气工程及其自动化
自动化
机械电子工程
教学工作
教学管理
校企合作
国际合作
专家报告
学生工作
学生管理与服务
共青团工作
志愿团工作
党建工作
理论学习
党建动态
教学条件
智能制造与机器人实践中心
现代焊接技术训练中心
电气工程与自动化实践中心
现代工程训练及加工中心
出彩校友
教学管理
教学管理
校企合作
国际合作
专家报告
首页
>
教学工作
>
教学管理
>
正文
>
机电与汽车工程学院2018届毕业生毕业论文模版
作者:李滨
时间:2017-12-22
上一篇:没有了
下一篇:pg娱乐电子游戏官网入口阅卷规范(修订)